Session Management
Session Life Cycle
Search and Management
Parameters and Addons
Session Life Cycle
Search and Management
Parameters and Addons
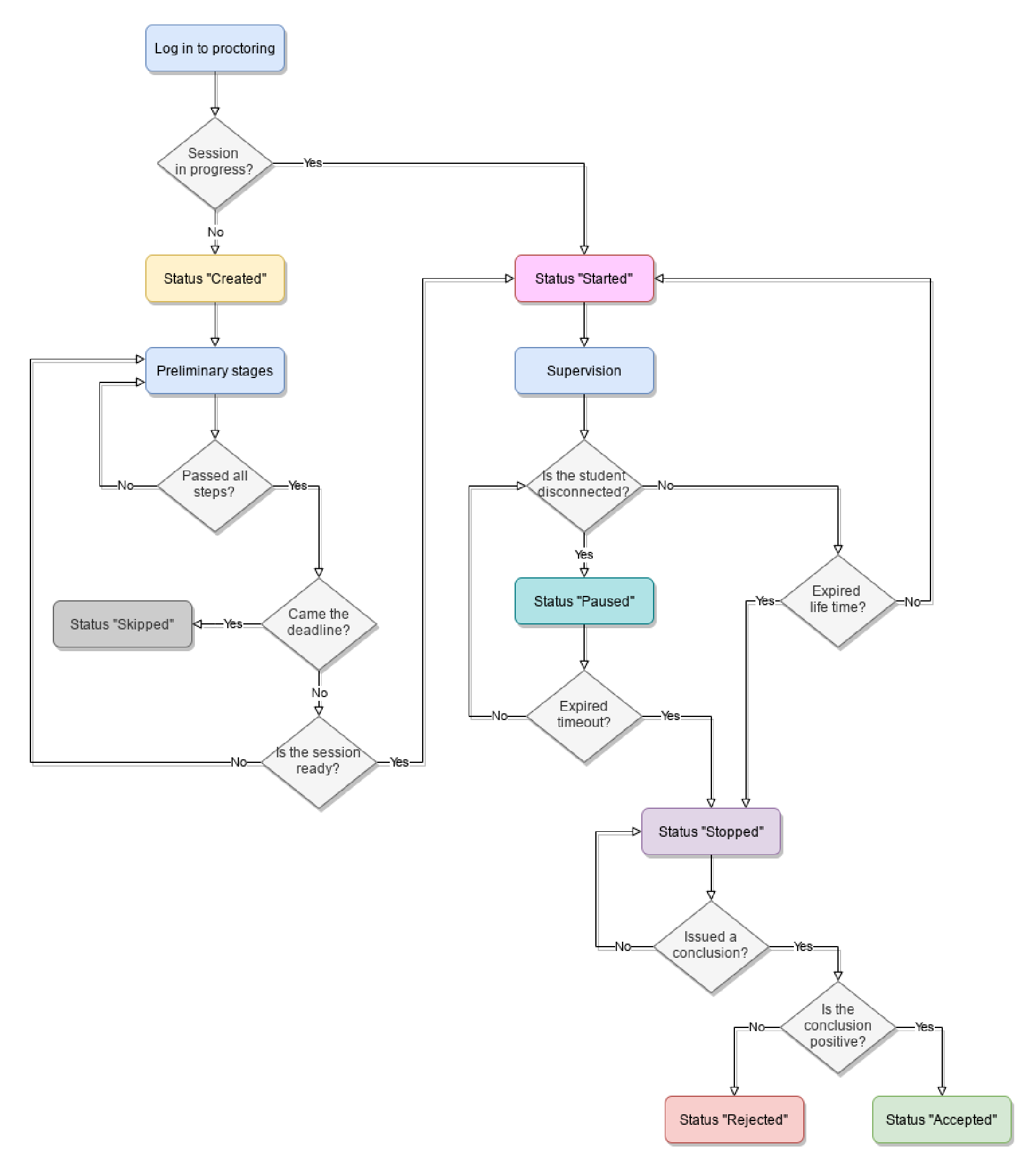
Candidates undergo proctoring sessions following the life cycle, as shown in the diagram to the left. Life cycle consists of two logically separate blocks: preliminary steps and supervision. If no date and time are specified in the 'Remove at' field, the session is stored for the duration of the license agreement.
The session schedule table displays either all sessions or only those within a selected time period. The following functions are available to the administrator:
| Operator | Description | Example query |
|---|---|---|
| > | Greater than | createdAt > 2019-12-01 |
| < | Less than | duration < 5 |
| >= | Equal or greater than | averages.b1 >= 50 |
| <= | Equal or less than | score <= 50 |
| = | Equals | status = [stopped,accepted,rejected] |
| != | Not equal | conclusion != positive |
| ~ | Matches the regular expression | student.username ~ ^studentd+$ |
| ~* | Matches a case insensitive regular expression | subject ~* ^exam |
| & | Logical AND | createdAt > 2019-12-01 & duration < 5 |
| | | Logical OR | status = accepted | score > 90 |
| () | Grouping expressions | startedAt >2019-12-01 & (status = rejected | score < 50) |
| " " ' ' | Text that may include spaces or other operators | startedAt >subject ~* "some name" |
When integrating with the LMS, sessions are created automatically. Administrators have the option to create sessions manually or upload them from a CSV file. Utilize the search field with regular expressions for specific session displays. For example:
Refine searches using regular expression syntax and supported operators for precise filtering.
Record video (record)
Webcam preview (preview)
Enable WebRTC check (webrtc)
Content copy protection (content)
Track metrics (track)
Enable screen capture (screen)
Includes the step of photographing an identity document by the student. The taken photo is compared with the photo of the ID from the participant’s profile. The result of the comparison is either saved in the session card or blocks the transition to the next step in case of a mismatch when the "verify" add-on is enabled.
Includes the step of uploading the scan of the identifying document by the student. The taken photo is compared with the photo of the scan from the participant’s profile. The result of the comparison is either saved in the session card or blocks the transition to the next step in case of a mismatch when the "verify" add-on is enabled.
Includes the step of connecting an additional smartphone camera using a QR code.
Overview of the room (overview)
Chat with proctor (chat)
Includes the stage of displaying the rules of the event and require participants to agree with them.
xAPI e-learning standard support (xAPI)
Filling out the participant's profile (profile) - includes the stage of filling in the full name by the participant himself.
Includes the ability to add additional pages at the stage of photographing or uploading a scan of an identity document.
Name verification in the passport (name)
Require mandatory identity verification (verify)
Turns on a dialog before starting a session, where the possibility of starting a session and confirmation of readiness by the participant is checked.
Participants must schedule the session time (schedule)
In case verification is failed, verification by face or document does not pass (at the “face” or “passport” / “upload” stages), then do not proceed to the next step until the problem is resolved.
Limit access for a proctor (limited)
Automatic conclusion (auto)
Allow to run on mobile (mobile)
Allow start only from Safe Exam Browser (SEB)
Show open toolbar button (toolbox)
Show header with IFRAME (header)
Calculator widget (calculator)
Allow uploading files to chat (upload)
Screen lock in case of violations (lock)
Make available on the link (shared)
Allow participants to finish the session (finish)
Each metric has its own weight, which is equal to 1 by default. This weight is used to form a confidence rating. The fixed indicators in the session are multiplied by it.
On the “Metrics” tab of the session card, the following metrics are available for selection:
The proctors specified in this list will see all the sessions assigned to them in their interface. Add either the user's login or his group to the list of observers. User groups are conveniently used to organize access to sessions to a large number of participants without the need for each session to specify this large list.
Invitations serve to distribute the proctors by session, ensuring that each proctor is assigned to their specific session. Specify the rules for appointing proctors to a session, these rules will be applied to the specified list, and the proctors selected by these rules will be added to the observers in the session. Proctors are distributed equally between the students.
The following assignment rules are supported:
The "Template" feature—a game-changer for administrators!
Create customized session templates tailored to your unique needs. Each template is assigned a distinct ID, simplifying session registration through API integration.
Elevate your experience with the user-friendly interface. Easily identify default parameters for different test categories, ensuring smooth operations every step of the way. With just a single template ID, unleash a world of possibilities for your sessions.
In addition to the main protocol, you can get a PDF version of the protocol, which can be downloaded using the "PDF" button. This is an abridged version, including a student’s profile and photo, a session card, a map of the distribution of violations by time, as well as averaged indicators for the session.